-
Notifications
You must be signed in to change notification settings - Fork 21
Open
Description
Not sure is it a bug or not. When I disconnect and then connect battery DS1307 is resetting to (2000, 1, 1, 0, 0, 0, 0, 0) which is fine, but it is not ticking. When I run ds.halt() it returns FALSE. Clock start ticking when I manually set FALSE like this: ds.halt(False).
Shouldn't ds.halt() return TRUE when clock is halted?
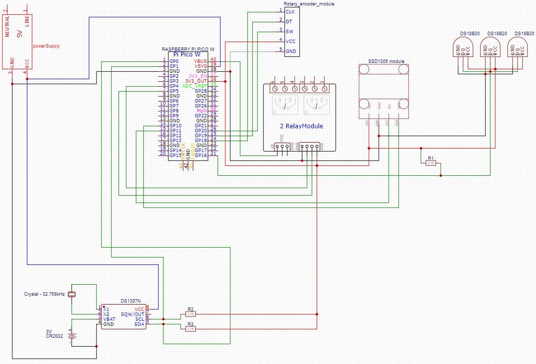
I'm not using a module. I just connect DS1307 with oscillator and resistors like this:
Metadata
Metadata
Assignees
Labels
No labels
