Skip to content

UML Class Diagram

LUXIANZE edited this page Dec 10, 2020 · 6 revisions

Combined

UML Class Diagram

Abstract Factory

Abstract Factory

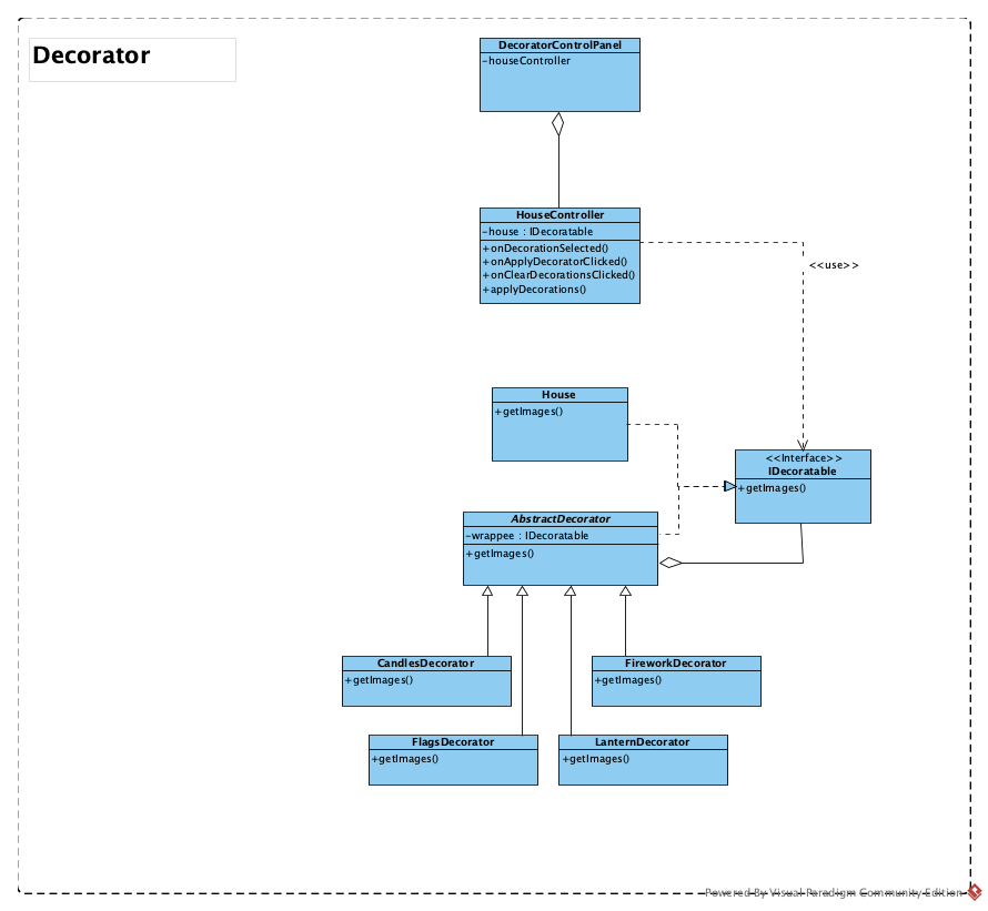
Decorator

Decorator

Memento

Memento

Observer

Observer

Strategy

Strategy

view HD in GoogleDrive

Contribution guide

  1. Open a new issue and describe your desire change
  2. download the visual paradigm file and make modification in your local machine
  3. upload and replace the combined2.png in GoogleDrive
  4. upload and replace the combined2.vpp in GoogleDrive
  5. replace the image on this wiki page
  6. replace the image in the Google Doc report
  7. make sure all HD links(in Github wiki and google doc) will redirect to the newest diagram

Clone this wiki locally