-
In today's rapidly evolving travel landscape, tourists often face challenges in accessing accurate and insightful information about historical monuments and sites.
-
Tourism often presents challenges for travelers, including language barriers, lack of historical context, and the need for personal guides in crowded or remote areas. Visitors are left to rely on guidebooks and fragmented information sources to explore historical sites and cultural landmarks, resulting in subpar, non-immersive experiences.
-
Additionally, the travel guides may not always provide accurate information and some may even engage in fraudulent practices.
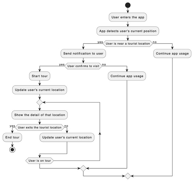
DeshDarshan is an innovative tool for tourists and cultural enthusiasts. Using real-time location tracking, it provides detailed historical, factual, and cultural information about nearby monuments. With options for audio or text guidance, it transforms the tourist experience, allowing users to immerse themselves in history effortlessly. Explore monuments hassle-free with DeshDarshan. It provides an innovative solution to the challenges faced by travelers. It offers a real-time, personalized virtual guide that seamlessly integrates with a user's surroundings. By plugging in their earphones, users receive information about the historical significance, stories, and context of the artifacts and architecture they encounter. This immersive approach enriches travel experiences, eliminating the need for traditional guidebooks and language barriers. The app's multilingual and multimodal features ensure inclusivity, and the introduction of dedicated hardware for areas where mobile phones are restricted further widens its accessibility. In doing so, Deshdarshan transforms tourism into an educational, culturally enriching journey for all travelers.
Team Name (Abheet)
- Vidushi Singh
- Jatin Sinha
- Deeksha Bhardwaj
- Arindam Rawat
- Flutter for Android App Development
- Geolocation API for Location Detection
- Geolocation Radius Indexing for Creating a Radius around the location
- Google Cloud Translation for changing the language of the description
Clone the project
git clone https://github.com/ItsVidushi/DeshDarshanGo to the project directory
cd DeshDarshanInstall dependencies
flutter pub getStart the server
flutter run