-
Notifications
You must be signed in to change notification settings - Fork 0
Architecture
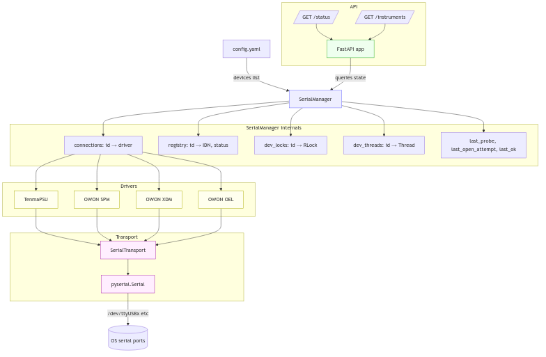
This document provides a comprehensive overview of BenchMesh's architecture, design decisions, and component interactions.
BenchMesh follows a layered architecture with clear separation of concerns:
┌─────────────────────────────────────────────────────────┐
│ Browser (User Interface) │
│ React + TypeScript + Vite │
└───────────────┬────────────────────┬────────────────────┘
│ │
│ HTTP/REST │ WebSocket
│ │ (Real-time updates)
▼ ▼
┌───────────────────────────────────────────────────────┐
│ FastAPI Backend Service │
│ (benchmesh-serial-service) │
│ │
│ ┌─────────────────────────────────────────────────┐ │
│ │ SerialManager │ │
│ │ (Connection orchestration & device registry) │ │
│ └───────┬──────────────────────────┬──────────────┘ │
│ │ │ │
│ │ Device Workers │ Device Threads │
│ │ (per-device polling) │ (concurrency) │
│ ▼ ▼ │
│ ┌──────────────────────────────────────────────┐ │
│ │ Modular Driver Layer │ │
│ │ (tenma_72, owon_spm, owon_xdm, etc.) │ │
│ └──────────────┬───────────────────────────────┘ │
│ │ │
│ │ Serial Commands │
│ ▼ │
│ ┌──────────────────────────────────────────────┐ │
│ │ SerialTransport │ │
│ │ (pyserial abstraction with EOL handling) │ │
│ └──────────────┬───────────────────────────────┘ │
└─────────────────┼───────────────────────────────────┘
│
▼
┌────────────────────┐
│ Physical Devices │
│ (/dev/ttyUSB*, COM*) │
└────────────────────┘
Location: benchmesh-serial-service/src/benchmesh_service/
The FastAPI application serves as the central hub, providing:
- RESTful API endpoints for device control
- WebSocket connections for real-time status updates
- Static file serving for the frontend
- API documentation via Swagger/OpenAPI
Key files:
-
api.py- FastAPI application and route definitions - Main routes include
/status,/instruments,/instruments/{class}/{id}/...
Location: serial_manager.py
The SerialManager is the heart of BenchMesh's device management:
Responsibilities:
- Loads device configurations from
config.yaml - Resolves driver manifests and instantiates appropriate drivers
- Spawns and manages per-device worker threads
- Maintains the device registry (IDN and status data)
- Implements reconnection logic with exponential backoff
- Provides thread-safe access to devices via per-device locks
Key data structures:
connections: dict[str, Driver] # Active driver instances
registry: dict[str, dict] # {IDN, status, metadata}
dev_locks: dict[str, RLock] # Per-device thread locks
dev_threads: dict[str, Thread] # Worker thread handlesLocation: drivers/
Each driver is a self-contained package that implements device-specific protocols:
Required interface:
-
query_identify()- Returns device identification string (IDN) -
poll_status()- Returns current device status as JSON - Device-specific methods following naming convention:
-
query_*methods for reading values -
set_*methods for writing/controlling
-
Driver structure:
drivers/
├── tenma_72/
│ ├── __init__.py
│ ├── driver.py # Driver implementation
│ └── manifest.json # Models, classes, polling config
├── owon_spm/
│ ├── __init__.py
│ ├── driver.py
│ └── manifest.json
└── classes.json # Device class definitions
Manifest system:
Each driver includes a manifest.json that defines:
- Supported models and their device classes (PSU, DMM, AWG, etc.)
- Per-class polling configuration (methods and intervals)
- Serial communication settings (EOL characters)
- Connection parameters
Location: transport.py
The SerialTransport class provides a clean abstraction over pyserial:
Features:
- Automatic EOL character handling (send_eol, recv_eol)
- Connection management (open, close, reconnect)
- Read/write operations with timeout handling
- Thread-safe serial communication
Usage:
transport = SerialTransport("/dev/ttyUSB0", 9600)
transport.open()
transport.write_line("*IDN?")
response = transport.read_until_reol()Location: benchmesh-serial-service/frontend/
Technology stack:
- React 18 with TypeScript
- Vite for build tooling
- React Query for state management
- WebSocket for real-time updates
Key features:
- Dashboard view with device status cards
- Configuration panel for device management
- Device-specific control interfaces (PSU, DMM, etc.)
- Real-time status updates via WebSocket
Location: node-red-contrib-benchmesh/
Custom Node-RED nodes for automation:
- Device control nodes
- Status monitoring nodes
- Event-driven automation workflows


Decision: Each device runs in its own dedicated thread.
Rationale:
- Isolates device failures (one device crash doesn't affect others)
- Simplifies polling logic (no complex async coordination)
- Natural fit for blocking serial I/O operations
- Easy to implement device-specific polling intervals
Thread Safety:
- Each device has a dedicated
RLockfor synchronized access - Registry updates are protected by locks
- No shared mutable state between devices
Decision: Drivers are configured via manifest.json files.
Rationale:
- Declarative configuration separates data from code
- Easy to add new device models without code changes
- Supports driver aliasing and model variations
- Centralized location for connection parameters
Decision: API endpoints automatically resolve partial method names to query_* or set_* methods.
Rationale:
- Prevents arbitrary method execution (security)
- Clean, intuitive API URLs
- HTTP verb semantics (GET for queries, POST for setters)
- Protection against accidental method calls
Example:
-
GET /instruments/PSU/psu-1/1/voltage→driver.query_voltage(1) -
POST /instruments/PSU/psu-1/1/current/2.5→driver.set_current(1, 2.5)
Decision: Devices automatically attempt reconnection on failure.
Rationale:
- Improves reliability for flaky connections
- Reduces manual intervention
- Graceful handling of device power cycles
- User-friendly experience (devices "just work")
Implementation:
- ~2 second backoff between reconnection attempts
- Tracks last connection attempt timestamp
- Preserves device configuration across reconnections
Decision: Central registry stores IDN and status for all devices.
Rationale:
- Single source of truth for device state
- Efficient API queries (no device polling on every request)
- WebSocket updates driven by registry changes
- Historical context for debugging
Registry structure:
{
"device-id": {
"IDN": "TENMA 72-2540 V2.1",
"status": {
"voltage": 12.0,
"current": 0.5,
"output": "ON"
},
"class": "PSU",
"connected": true
}
}Main Thread
├── FastAPI Server (handles HTTP/WebSocket)
├── DeviceWorker Thread 1 (device-1)
├── DeviceWorker Thread 2 (device-2)
├── DeviceWorker Thread 3 (device-3)
└── ...
-
Per-device locks: Each device has an
RLockpreventing concurrent access - Registry access: Thread-safe dict operations
- Connection management: Protected by device-specific locks
Worker threads implement try-except blocks:
- Poll device status
- On error: close connection, mark device as disconnected
- Retry connection after backoff period
- Log errors for debugging
version: 1
devices:
- id: psu-1 # Unique identifier
name: "TENMA PSU" # Display name
driver: tenma_72 # Driver package name
port: /dev/ttyUSB0 # Serial port
baud: 9600 # Baud rate
serial: 8N1 # Data/parity/stop bits
model: 72-2540 # Optional model override{
"models": {
"72-2540": {
"class": "PSU",
"description": "TENMA 72-2540 Power Supply"
}
},
"classes": {
"PSU": {
"polling": {
"methods": ["poll_status"],
"interval": 2.0
}
}
},
"connection": {
"send_eol": "\r\n",
"recv_eol": "\r\n"
}
}-
GET /status- Overall system status (connected/total counts) -
GET /instruments- List all configured devices with metadata -
GET /instruments/{class}/{id}/{channel}/{parameter}- Query device value -
POST /instruments/{class}/{id}/{channel}/{parameter}/{value}- Set device value -
WS /ws- WebSocket for real-time updates
The API implements smart method resolution:
- Extract partial method name from URL path
-
Apply prefix based on HTTP verb (GET →
query_, POST →set_) - Validate method exists on driver
-
Reject private methods (starting with
_) - Execute with parameters from URL path
This provides security while maintaining clean URLs.
- Default: 2 seconds per device
- Configurable per device class in manifest
- Balance between responsiveness and CPU usage
- Broadcast only on status changes
- Throttle update frequency to prevent flooding
- Efficient JSON serialization
- Minimal state stored in registry
- Driver instances are lightweight
- No historical data retention (use external logging)
- Create driver package in
drivers/ - Implement required methods (
query_identify,poll_status) - Create
manifest.jsonwith model/class definitions - Add tests in
tests/ - Update documentation
See Driver Development Guide for details.
The API is fully accessible via HTTP/REST:
- Build custom UIs in any framework
- Integrate with external systems
- Automation via shell scripts or other tools
- Node-RED for visual programming
- Direct API access for scripting
- WebSocket for event-driven automation
- Database integration - Persistent storage of device history
- Plugin system - Dynamic driver loading without restart
- Multi-user support - Authentication and authorization
- Device groups - Coordinated control of related devices
- MQTT integration - Pub/sub messaging for IoT ecosystems
These enhancements would require careful design to maintain simplicity and reliability.
- Configuration Guide - Device and system configuration
- Driver Development - Creating new drivers
- API Reference - Complete API documentation
- Testing Guide - Running and writing tests