El camino para ser un desarrollador web en el 2017 Una traducción al español del developer-roadmap de kamranahmedse
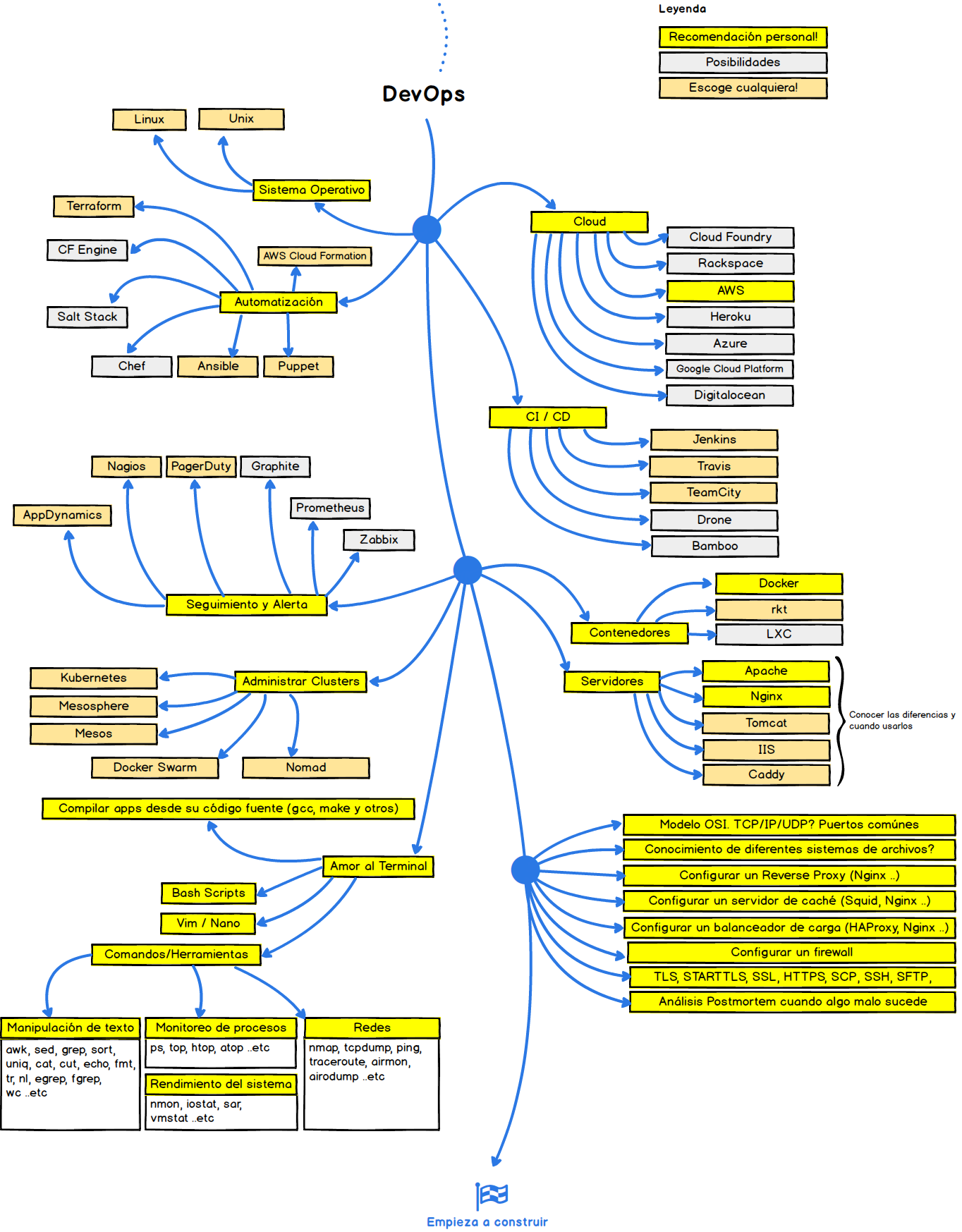
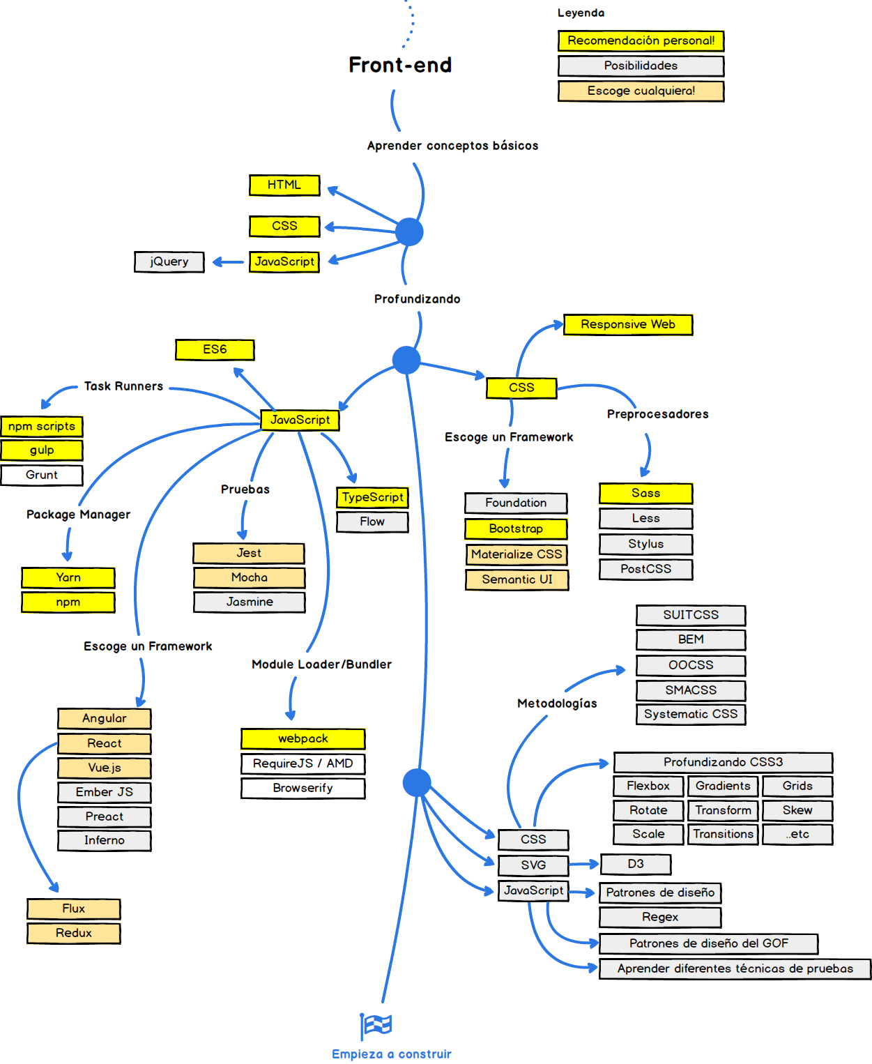
Abajo encontrarás un conjunto de diagramas que muestran los caminos que puedes tomar y las tecnologías que desearas adoptar para ser un desarrollador frontend, backend o devops. Hice estos diagramas para un profesor antiguo que tuve, el deseaba compartirle algo a sus estudiantes para darles una perspectiva.
Si piensas que estos caminis pueden ser mejorado de cualquier forma, porfavor avisanos.
Para el backend, personalmente prefiero Node.js y PHP 7 ademas últimamente he estado experimentando con Go y me gusta bastante. Aparte de ellos, si tuviera tiempo de escoger otro, iría por Ruby. Sin embargo es solo mi opinión personal, puedes escoger cualquiera de los lenguajes mostrados abajo, te harán bien.
Si piensas que cualquiera de estos caminos puede ser mejorado, porfavor abre un PR con cualquier mejora y envia cualquier issue. Además, continuaré mejorándolo, así que desearas ponerle watch/star a este repositorio para poder volverlo a visitarlo.
- Agregar el camino para desarrolladores Frontend
- Agregar el camino para desarrolladores Backend
- Agregar el camino para DevOps
- Agregar recursos relevantes para cada uno de ellos
Los caminos o guías se han construido usando Balsamiq. El archivo del proyecto puede ser encontrado en el directorio /project-files. Para modificar cualquiera de estas guías, abre Balsamiq, click en Project > Import > Mockup JSON, ello abrirá la guía, actualizala, subela y actualiza las imagenes en el readme y crea un PR.
- Abre pull request para mejoras
- Discute las ideas en los issues
- Comparte!
- Ponte en contacto conmigo directamente en kamranahmed.se@gmail.com o




